勃起功能障碍(ED),也被称为阳痿,是指阴茎无法保持足够的勃起硬度以完成性活动。该疾病的发生原因多种多样,包括心理因素、肥胖、心血管疾病和年龄等。某些医疗手段,如根治性外放射治疗(EBRT)和根治性前列腺切除术,在前列腺癌治疗过程中也可能导致严重的ED并发症。传统的PDE5抑制剂(如伟哥)无法治愈这类严重ED,给患者的生活质量带来了严重影响。
2023年6月23日,畅磊教授课题组联合首都医科大学附属北京友谊医院许永德副主任医师以及长春中医药大学的杨勇教授在Nature Communications 上发表了题为“The Role of Mechano-regulated YAP/TAZ in Erectile Dysfunction”的研究论文,报道了生物力学因素如何调控男性阴茎勃起,并发现mechano-YAP/TAZ-ADM的信号通路对于ED的调控独立于经典的PDE5i通路,为PDE5i响应的ED患者提供新的治疗思路。
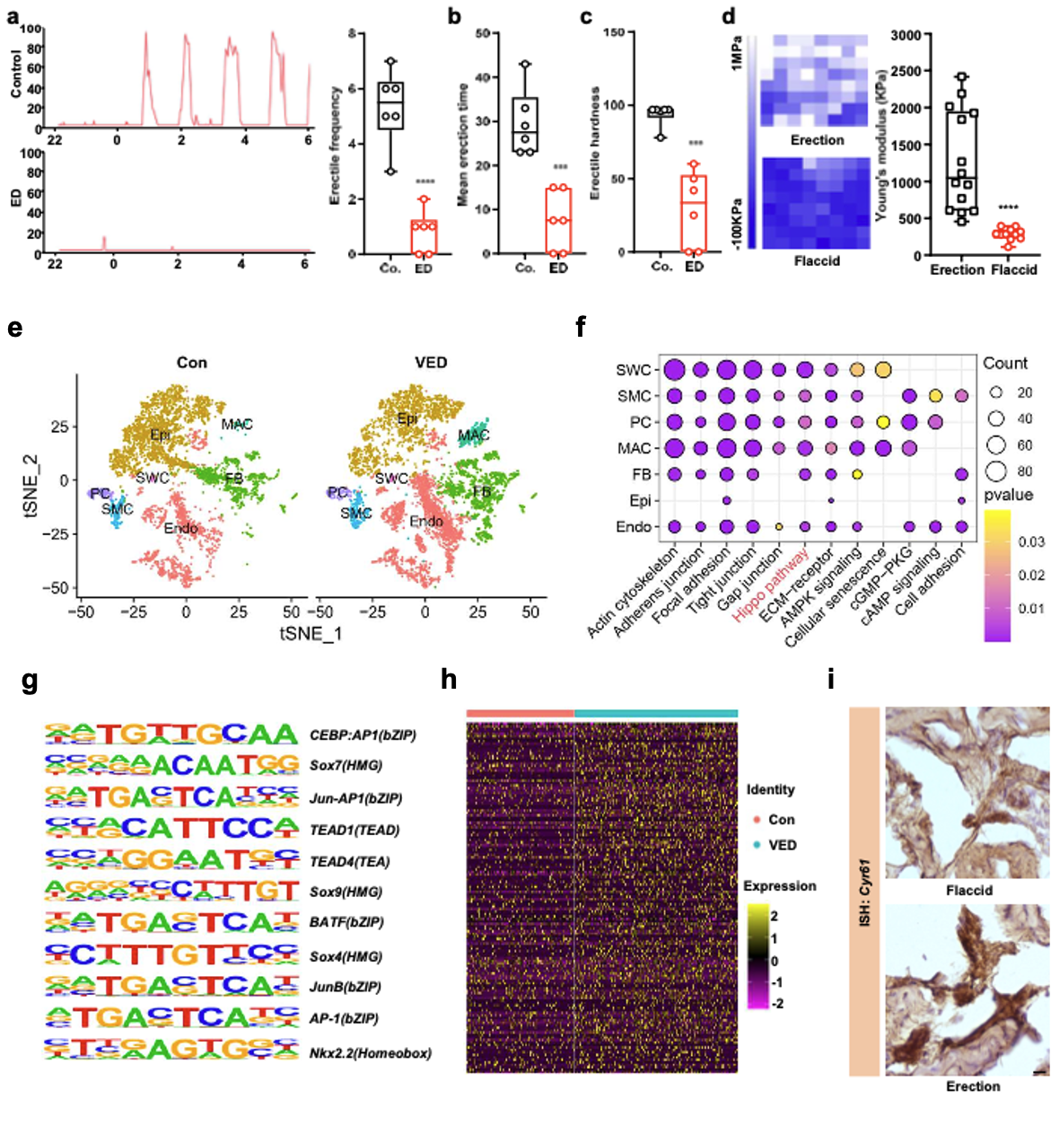
正常成年男性的夜间阴茎勃起(NPT)是评估勃起功能的重要指标。正常男性在睡眠中平均会有3至5次夜勃,持续时间长达3小时。而ED患者则完全没有夜间阴茎勃起的现象,并伴随着阴茎组织中平滑肌和血管数量的减少以及组织萎缩(图1a-d)。基于这个临床和生理现象,作者试图探索其中的生物学意义。阴茎勃起时,海绵体平滑肌舒张,使海绵体动脉不再受到压迫,同时阻塞周围的静脉回流(静脉阻塞),血液能够填充海绵体腔隙,从而导致阴茎勃起。这一生理过程中,阴茎组织内产生了高力学环境。因此,从生物力学微环境的角度出发,探索勃起功能障碍发生发展的机制,特别是那些无法通过PDE5抑制剂治疗的患者是本研究的核心科学问题。

图一,生物力学因素对阴茎功能以及YAP/TAZ活性的影响
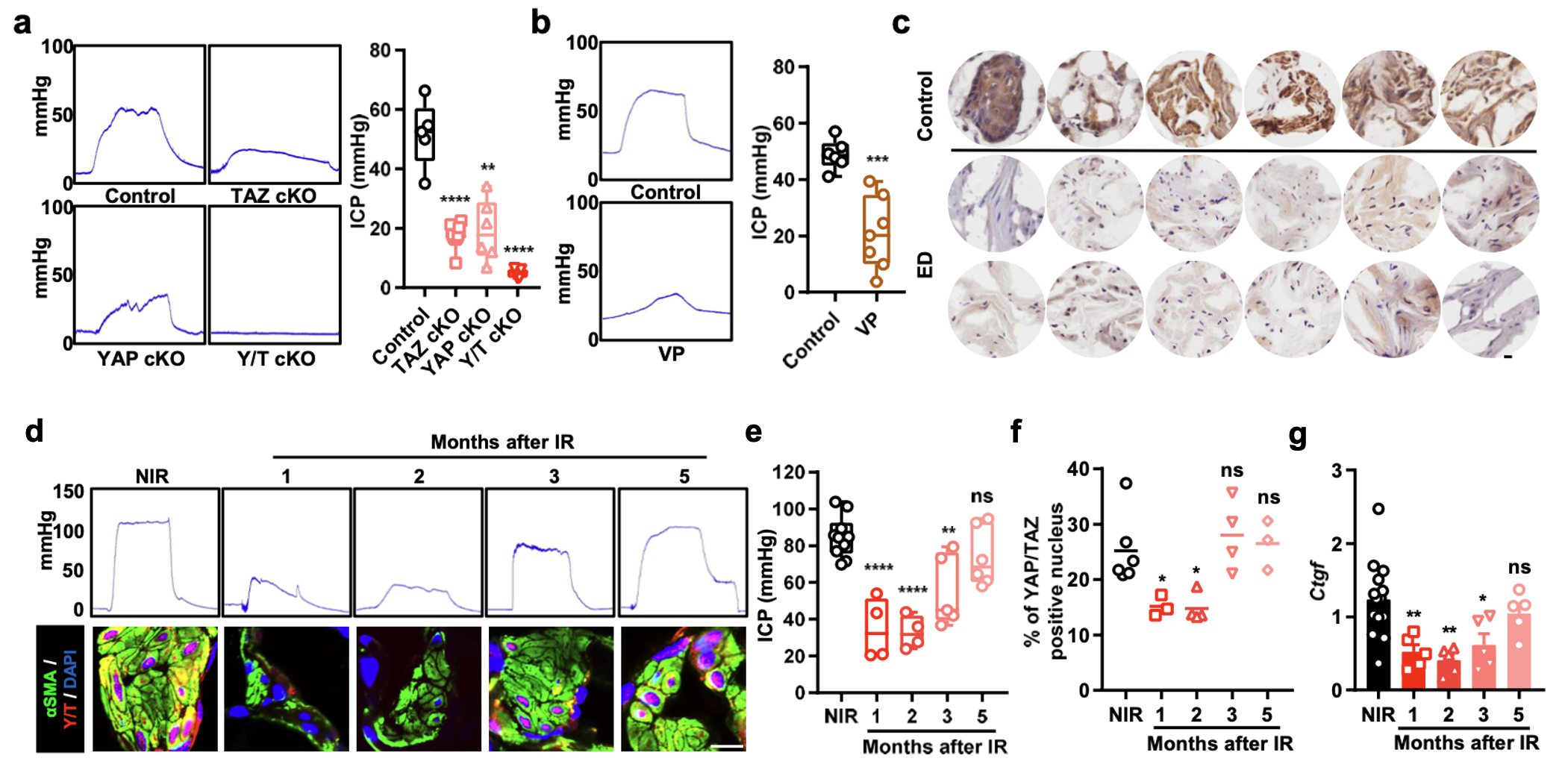
研究人员发现,生物力学传导途径调控的YAP/TAZ信号能够上调平滑肌细胞中肾上腺髓质素的转录,从而使平滑肌松弛,维持勃起。通过单细胞转录组测序,研究人员探索了阴茎勃起过程中平滑肌细胞是如何被拉伸,进而诱导YAP/TAZ活性的(图1e-i)。随后,通过遗传缺陷和动物模型实验证明了YAP/TAZ在勃起功能和阴茎康复中的作用。这种作用机制依赖于YAP/TAZ对肾上腺髓质素的直接转录调控,从而调节阴茎平滑肌的收缩。值得注意的是,传统的NO-cGMP信号靶向的PDE5抑制剂无法促进YAP/TAZ缺陷ED模型小鼠的勃起功能。相反,通过激活YAP/TAZ-肾上腺髓质素级联,生物力学刺激改善了对PDE5抑制剂无响应的ED模型大鼠和小鼠的勃起功能(图2)。此外,通过临床回顾性观察数据,我们发现生物力学刺激显著提高了患者的勃起功能,无论是否使用PDE5抑制剂。这项研究为探索生物力学-YAP/TAZ-肾上腺髓质素轴作为ED治疗的潜在靶点奠定了基础。

图二,YAP/TAZ在放射性损伤引起ED后勃起功能恢复中的作用
这项研究的发现为探索生物力学-YAP/TAZ-肾上腺髓质素轴作为ED治疗的潜在靶点提供了基础。尽管还需要进一步研究来验证这些发现,并评估生物力学刺激的理疗装置和YAP/TAZ激活剂在临床应用中的潜力,但为解决对PDE5抑制剂无效的ED患者的临床需求提供了新的方向和希望。此外,该研究还提出了肾上腺髓质素作为潜在药物治疗ED的可能性。

图三,论文机制图概图
总之,这项研究的发现揭示了一种新的治疗途径,为对传统药物疗法无效的勃起功能障碍患者带来了新的希望。未来的研究将进一步探索这一生物力学-YAP/TAZ-肾上腺髓质素轴,并评估其在临床应用中的可行性,为ED治疗开辟新的方向。
苏州大学放射医学与防护学院的纪敏涛博士、苏州系统医学研究所的陈东升博士为该论文的共同第一作者,放射医学与辐射防护国家重点实验室、苏州医学院放射医学与防护学院畅磊教授、首都医科大学附属北京友谊医院许永德副主任医师以及长春中医药大学的杨勇教授为该论文的共同通讯作者。