近日,我中心李瑞宾教授团队构建了辐射纳米驱动蓝藻光合作用的氧气微工厂,该产氧微球可以通过介入的方式在肿瘤部位可控、持续释放溶解氧,改善肿瘤乏氧微环境。团队将上转换纳米材料和驯化的蓝藻封装于海藻酸钙凝胶微球,其中的上转换纳米材料可以将高组织穿透性的红外激光转化为红色可见光,驱动蓝藻叶绿体的光合作用,释放溶解氧。该氧气微工厂可在肝癌、乳腺癌等实体肿瘤内稳定存在,持续产氧,延缓肿瘤生长、减低肿瘤转移、提高免疫制剂的疗效。相关成果以“Engineering micro oxygen factories to slow tumour progression via hyperoxic microenvironments”为题发表于Nature Communications。氧气微工厂结合X射线,可以引发肿瘤细胞的脂质过氧化,激活铁死亡,提高对黑色素瘤等放射耐受肿瘤的治疗效果。氧气微工厂应用于辐射治疗黑色素瘤的研究发表于Biomaterials。
肿瘤细胞的快速增殖及代谢通路的改变,导致实体瘤长期处于乏氧状态。肿瘤乏氧微环境会促进肿瘤的侵袭和转移。同时,乏氧微环境也会激活腺苷通路(hypoxia/HIF-1α/adenosine/A2AR axis),增强肿瘤细胞的免疫逃逸能力,减弱免疫治疗效果。目前,临床上主要通过高压氧仓提高血液溶解氧含量,但是该方法是一种全身系统性供氧方法,精准性差,只能短暂缓解肿瘤乏氧微环境,且可能导致氧中毒等副作用。实验研究主要采用载体递送的方式,如纳米载体,全氟化碳等人工合成材料,以直接或间接的方式为肿瘤组织短暂供氧,无法持久改善肿瘤乏氧微环境。针对该问题,考虑到植物微生物光合作用具有持久温和供氧的特征,李瑞宾教授团队将纳米材料与驯化蓝藻封装于海藻酸钙的凝胶微球,构建了微型氧气工厂(图1)。该产氧微工厂可以将红外激光辐射转化为可见光供植物光合作用,能够实现深层体内组织的持久供氧。

图1 氧气微工厂PMCs构建过程
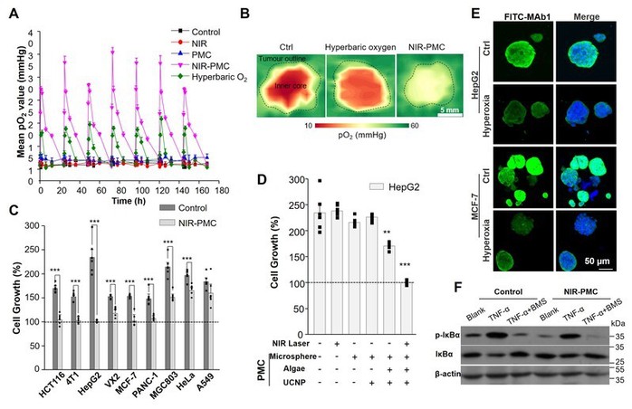
将所构建的氧气微工厂植入肿瘤后,通过每日施加一次近红外激光辐射(45 min),所构建的氧气微工厂可以在24小时内为肿瘤核心区域的氧含量提高2倍,产生高达35 mmHg的氧分压,是高压氧仓的2倍(图2A-2B)。氧气微工厂(PMC)可以通过NF-κB信号通路有效抑制多种肿瘤细胞的恶性增值(图2F, 2C-2D),改善肿瘤微组织内的乏氧状态(图2E)。在兔肝癌模型中,植入PMC的荷瘤兔肿瘤生长速度明显减缓、肿瘤肺转移被完全抑制(图3A)。10只接受PMC治疗的荷瘤兔中,两只生存期超过了140天,5倍于平均生存期。PMC微球在两只待测的荷瘤兔中仍稳定存在。在小鼠乳腺癌模型,团队考察了PMC对免疫制剂PD-1抗体的增益效果。实验结果显示,荷瘤小鼠在接受PMC和PD-1抗体的治疗后,可以激活hypoxia/HIF-1α/adenosine/A2AR 信号轴通路,提高免疫细胞的杀伤效果,抑制乳腺癌的生长和转移(图3B)。同时在接受微氧工厂植入物和检查点抑制剂(抗PD-1)联合治疗的小鼠的乳腺癌中显示出有效的协同效应。总体而言,研究结果证明了高氧微环境对肿瘤进展的抑制作用。

图2 微氧工厂产氧效果及抑制肿瘤细胞增殖评价
A) Clark氧电极检测肿瘤组织内溶解氧含量;B) Clark氧电极检测肿瘤组织乏氧的改善情况;C-D)抑制肿瘤细胞增殖评价;E)乏氧荧光探针Hypoxyprobe™-1检测肿瘤组织乏氧的改善情况;F) 微氧工厂对NF-κB信号通路的影响

图3 微氧工厂体内评价及辅助免疫疗法
A) 微氧工厂对小兔肝癌影响评价;B) 微氧工厂辅助小鼠4T1乳腺癌免疫治疗评价
同时,在另外一项平行开展的工作中,李瑞宾教授团队将PMC用于放射治疗。考虑到黑色素瘤对放射治疗引发细胞凋亡的耐受性,团队发现X射线在PMC供给充足氧气的情况下,可以高效将细胞内的不饱和脂质转化为过氧化脂质(图4)。基于该发现,将X射线治疗与PMC供氧结合后,能够引发黑色素癌细胞过氧化脂质的累积(Radiation-hyperoxia-induced lipid peroxidation, RHILP),进而干扰细胞内Fe2+代谢,抑制GPX4蛋白的表达,消耗GSH,最终导致细胞铁死亡。黑色素荷瘤鼠模型结果表明微氧工厂放射治疗能够明显抑制肿瘤的生长和肺转移,提高荷瘤鼠的生存率,为临床黑色素瘤的放射治疗提供了有效的辅助手段(Biomaterials 2022, 285, 121561)。

图4 微氧工厂辅助放射治疗导致细胞脂质过氧化物堆积引发铁死亡
该研究中首次将植物微生物光合作用用于肿瘤乏氧微环境的改善。在多种肿瘤模型证明PMC具有改善肿瘤乏氧微环境的性能。该氧气微工厂在临床上具有较高的可实施性,可以通过介入途径植入肿瘤部位,成为化疗、靶向治疗、放射治疗、免疫治疗的有效辅助手段。同时,PMC系统的构建也为高氧微环境下的肿瘤生物学研究提供了有力的实施工具。我中心王威力博士和郑会珍副研究员为该工作的共同第一作者,李瑞宾教授为通讯作者。该研究得到了国家自然科学基金委(21976126), 江苏省自然科学基金(BK20211545),科技部重点研发项目(2020YFA0710700)和吴阶平医学基金会临床科研专项(320.6750.19092-32)的支持。